本篇指南的目的是让你了解在TensorFlow中编程。在使用本篇指导之前,安装TensorFlow。为了充分利用本篇指南,读者应当了解以下几点:
TensorFlow提供了许多APIs。最底层的API–TensorFlow Core–提供给你完整的编程控制。我们推荐TensorFlow Core给机器学习研究者和其他需要对他们的模型进行良好的控制的人。较高级别的API都是建立在TensorFlow Core之上的。较高级别API通常比TensorFlow Core更容易学习和使用。此外,较高级别的API使重复任务在不同用户之间更容易,更一致。较高级别的API例如tf.contrib.learn帮你管理数据集,估计,训练和推理。需要注意的是有一些较高级别的API–方法名中包含contrib–仍然还在开发之中。在接下来的TensorFlow版本中一些contrib方法可能会改变或过时。
本指南从TensorFlow Core教程开始。后面我们会演示如何用tf.contrib.learn实现相同的模型。了解TensorFlow Core原则有助于建立心理模型关于在使用更紧凑更高级的API的内部是如何实现。
TensorFlow中数据的中央单元是tensor(张量)。tensor由一组形成任意维度的原始值组成。tensor的rank是维度的数量。下面是一些tensor的例子:
3 # a rank 0 tensor; this is a scalar with shape []
[1., 2., 3.] # a rank 1 tensor; this is a vector with shape [3]
[[1., 2., 3.], [4., 5., 6.]] # a rank 2 tensor; this is a matrix with shape [2, 3]
[[[1., 2., 3.]],[[7., 8., 9.]]] # a rank 3 tensor with shape [2, 1, 3]
TensorFlow程序的规范导入声明如下:
import tensorflow as tf
这使Python可以访问Tensor的所有类,方法和符号。大多数文档假定你已经完成了这一步。
你可能会认为TensorFlow Core程序由两个独立的部分组成:
计算图computational graph是一系列排列成节点图的TensorFlow操作。让我们来构建一个简单的计算图。每个节点使用零个或多个tensor作为输入并产生一个tensor作为输出。一种节点类型为常量。就像所有的TensorFlow常量,它没有输入,输出的值为它内部存储的值。我们可以创建两个浮点Tensor即node1和node2如下:
node1 = tf.constant(3.0, tf.float32)
node2 = tf.constant(4.0) # also tf.float32 implicitly
print(node1, node2)
最后的print输出:
Tensor("Const:0", shape=(), dtype=float32) Tensor("Const_1:0", shape=(), dtype=float32)
注意打印节点并没有像你预期的那样输出值3.0和4.0。相反,这些节点在评估(evaluated)的时候分别产生值3.0和4.0。要实际评估节点,我们必须在会话session中运行计算图。会话封装了TensorFlow运行时的控制和状态。
下面的代码创建了一个Session对象并调用它的run方法运行计算图来评估node1和node2,在会话中运行计算图如下:
sess = tf.Session()
print(sess.run([node1, node2]))
我们可以看到预期的值3.0和4.0:
[3.0, 4.0]
我们可以通过结合Tensor节点和操作(操作Operations也是节点)来构建更加复杂的计算图。例如,我们可以将两个常量相加来产生一个新的图如下:
node3 = tf.add(node1, node2)
print("node3: ", node3)
print("sess.run(node3): ", sess.run(node3))
最后两个print语句产生
node3: Tensor("Add_2:0", shape=(), dtype=float32)
sess.run(node3): 7.0
TensorFlow提供了一个叫做TensorBoard的工具,可以展示计算图的图片。以下是一张关于TensorBoard如何可视化展示图的屏幕截图:

就这样,图并不是特别有趣,因为它经常产生一个常量结果。图可以通过接受外部输入使其参数化,这个叫做占位符placeholders。占位符是以后提供值的承诺。
a = tf.placeholder(tf.float32)
b = tf.placeholder(tf.float32)
adder_noder = a + b # + provides a shortcut for tf.add(a, b)
前面的三行代码有一些像函数或者lambda表达式其中我们定义了两个输入参数(a和b)以及对它们的操作。我们可以通过使用feed_dict参数来实现对指定的Tesnsor提供具体的值给占位符,实现多样化的输入来评估图。
print(sess.run(adder_node, {a: 3, b: 4.5}))
print(sess.run(adder_node, {a: [1, 3], b: [2, 4]}))
结果输出
7.5
[3, 7]
在TensorBoard中,图如下:

我们可以通过添加其他操作来使计算图变得更加复杂,例如:
add_and_triple = adder_node * 3.
print(sess.run(add_and_triple, {a :3, 4: 4.5}))
产生输出
22.5
在TensorBoard中前面的计算图如下:

在机器学习中我们通常希望模型可以接受任意输入,例如上面的例子。为了使模型可训练,我们需要修改模型使其在同样的输入下得到新的输出。Variables可以让我们给图添加可训练的参数。它们通过一个类型和初始值构造:
W = tf.Variable([.3], tf.float32)
b = tf.Variable([-.3], tf.float32)
x = tf.placeholder(tf.float32)
linear_model = W * x + b
当调用tf.constant时常量初始化,它们的值是不能改变的。在常量之外,变量在你调用tf.Variable时并没有初始化。要在TensorFlow中初始化变量,你必须显式的调用如下的特殊操作:
init = tf.global_variables_initializer()
sess.run(init)
很重要的是要认识到init在TensorFlow子图中初始化所有全局变量的句柄。直到你调用sess.run,变量才被初始化。
由于x是占位符,所以我们可以同时用多个x的值来计算linear_model,如下:
print(sess.run(linear_model, {x:[1,2,3,4]}))
产生的输出值如下:
[ 0. 0.30000001 0.60000002 0.90000004]
我们已经创建了一个模型,但我们不知道它到底有多好。为了在训练数据上评估模型,我们需要一个y占位符来提供预期值,并且我们需要编写一个损失函数。
损失函数衡量的是现有模型距离提供的值有多远。对于线性回归我们使用标准损失模型,对现有模型和提供值之间的差的平方求和。linear_model - y创建了一个每个值都是对应误差的向量。我们调用tf.square来计算误差的平方。然后我们使用tf.reduce_sum来计算误差的平方和,创建了一个简单的标量来提取(抽象?)示例中误差:
y=tf.placeholder(tf.float32)
squared_deltas=tf.square(linear_model-y)
loss=tf.reduce_sum(squared_deltas)
print(sess.run(loss,{x:[1,2,3,4],y:[0,-1,-2,-3]}))
产生损失值
23.66
我们能够通过重新指定W和b的值来手动提升模型,例如完美值-1和1。变量的初始值由tf.Variable提供,但是可以使用像tf.assign这样的操作来改变。例如,W=-1和b=1是模型最理想的值,我们可以按照如下方式修改W和b:
fixW=tf.assign(W,[-1.])
fixb=tf.assign(b,[1.])
sess.run([fixW,fixb])
print(sess.run(loss,{x:[1,2,3,4],y:[0,-1,-2,-3]}))
最终显示损失值为0:
0
我们猜测到了W和b的“完美”值,但是机器学习的全部意义就是自动找到正确的模型参数。我们将在下一张展示如何达到这个目的。
关于机器学习的完整讨论超出了本教程的范围。但是,TensorFlow提供了优化器optimizers来慢慢的改变每个变量以便最小化损失函数。最简单的优化器是梯度下降gradient descent。它根据相对于每个变量的损失导数大小来修改变量。通常,手工计算符号导数是乏味且容易出错的。所以,TensorFlow可以使用函数tf.gradient自动计算仅给出模型描述的导数。为了简单起见,优化器通常替你做这个。例如:
optimizer=tf.train.GradientDescentOptimizer(0.01)
train=optimizer.minimize(loss)
sess.run(init) # reset values to incorrect defaults
for i in range(1000):
sess.run(train,{x:[1,2,3,4],y:[0,-1,-2,-3]})
print(sess.run([W,b]))
最终模型参数的结果:
[array([-0.9999969],dtype=float32),array([0.99999082],dtype=float32)]
现在我们完成了实际的机器学习!尽管完成这个简单的线性回归不需要很多TensorFlow core代码,更加复杂的模型和方法将数据输入到模型中需要更多的代码。因此TensorFlow为常见模式,结构和功能提供了更高级别的的抽象。我们将在下一章中学习如何使用这些抽象。
完整的可训练的线性回归模型展示在下方:
import numpy as np
import tensorflow as tf
# Model parameters
W=tf.Variable([.3],tf.float32)
b=tf.Variable([-.3],tf.float32)
# Model input and output
x=tf.placeholder(tf.float32)
linear_model=W*x+b
y=tf.placeholder(tf.float32)
# loss
loss=tf.reduce_sum(tf.square(linear_model-y)) # sum of the squares
# optimizer
optimizer=tf.train.GradientDescentOptimizer(0.01)
train=optimizer.minimize(loss)
# training data
x_train=[1,2,3,4]
y_train=[0,-1,-2,-3]
# training loop
init=tf.global_variables_initializer()
sess=tf.Session()
sess.run(init) # reset values to wrong
for i in range(1000):
sess.run(train,{x:x_train,y:y_train})
# evaluate training accuracy
curr_W,curr_b,curr_loss=sess.run([W,b,loss],{x:x_train,y:y_train})
print("W:%s b:%s loss:%s"%(curr_W,curr_b,curr_loss))
执行之后产生
W:[-0.9999969] b:[ 0.99999082] loss:5.69997e-11
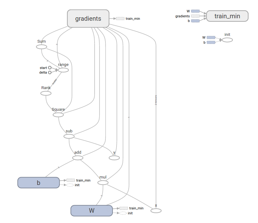
这个更加复杂的程序仍然可以在TensorBoard中可视化

tf.contrib.learn是一个简化了机器学习机制的高等级TensorFlow库,包括以下:
tf.contrib.learn定义了许多通用模型注意使用tf.contrib.learn时线性回归程序变得多么简单:
import tensorflow as tf
# NumPy is often used to load, manipulate and preprocess data.
import numpy as np
# Declare list of features. We only have one real_valued feature. There are many
# other types of columns that more complicated and useful.
features=[tf.contrib.layers.real_valued_column("x",dimension=1)]
# An estimator is the front end to invoke training (fitting) and evaluation
# (interface). There are many predifined types like linear regression,
# logistic regression, linear classification, logistic classification, and
# many neural network classifiers and regressors. The following code
# provides an estimator that does linear regression.
estimator=tf.contrib.learn.LinearRegressor(feature_columns=features)
# TensorFlow provides many helper methods to read and set up data sets.
# Here we use `numpy_input_fn`, We have to tell the function how many batches
# of data (num_epochs) we want and how big each batch should be.
x=np.array([1.,2.,3.,4.])
y=np.array([0.,-1.,-2.,-3.])
input_fn=tf.contrib.learn.io.numpy_input_fn({"x":x},y,batch_size=4,num_epochs=1000)
# We can invoke 1000 training steps by invoking the 'fit' method and passing the
# training data set
estimator.fit(input_fn=input_fn,steps=1000)
# Here we can evalute how well our model did.In a real example,we would want
# to use a separate validation and testing data set to avoid overfitting.
print(estimator.evaluate(input_fn=input_fn))
运行,结果如下
{'global_step': 1000, 'loss': 4.6707452e-08}
多次计算的值不同??
tf.contrib.learn不会将你局限在预定义的模型中。假设我们想创建一个TensorFlow中没有内建的自定义模型。我们仍然可以保留tf.contrib.learn的数据集,feeding,训练的高度抽象。为了说明,我们将使用我们对降低级别TensorFlow API的了解,展示如何实现我们自己的LinearRegressor等效模型。
要定义一个和tf.contrib.learn一起工作的自定义模型,我们需要使用tf.contrib.learn.Estimator。tf.contrib.learn.LinearRegressor其实是tf.contrib.learn.Estimator的一个子类。我们给Estimator提供了一个函数model_fn来告诉tf.contrib.learn它如何评估预测,训练步骤和损失,而不是子类化Estimator。代码如下:
import numpy as np
import tensorflow as tf
# Declare list of features, we only have one real-valued feature
def model(features,labels,mode):
# Build a linear model and predict values
W=tf.get_variable("W",[1],dtype=tf.float64)
b=tf.get_variable("b",[1],dtype=tf.float64)
y=W*features['x']+b
# Loss sub-graph
loss=tf.reduce_sum(tf.square(y-labels))
# Training sub-graph
global_step=tf.train.get_global_step()
optimizer=tf.train.GradientDescentOptimizer(0.01)
train=tf.group(optimizer.minimize(loss),tf.assign_add(global_step,1))
# ModelFnOps connects subgraphs we built to the
# appropriate functionality
return tf.contrib.learn.ModelFnOps(mode=mode,predictions=y,loss=loss,train_op=train)
estimator=tf.contrib.learn.Estimator(model_fn=model)
# define our data set
x=np.array([1.,2.,3.,4.])
y=np.array([0.,-1.,-2.,-3.])
input_fn=tf.contrib.learn.io.numpy_input_fn({"x":x},y,4,num_epochs=1000)
# train
estimator.fit(input_fn=input_fn,steps=1000)
# evaluate our model
print(estimator.evaluate(input_fn=input_fn,steps=10))
执行,结果:
{'loss': 1.6590289e-10, 'global_step': 1000}
注意自定义model()函数的内容与我们从低级别API手动训练模型循环十分相似。
现在你有一个TensorFlow基本的工作知识。我们有许多教程,你可以查看以了解更多。如果你是一个机器学习的初学者,你可以看MNIST for beginners,如果不是请看Deep MNIST for experts.